点击右上角
微信好友
朋友圈

请使用浏览器分享功能进行分享

为充分听取各方面意见,确保第一届北京市广播影视春燕奖评选公平公正,现将本届拟推荐获奖和备选提名名单向社会公示,公示期为2025年6月8日至2025年6月14日。在此期间,如对公示名单有异议,请向第一届北京市广播影视春燕奖组委会办公室提交书面意见,并签署真实姓名或加盖公章。联系邮箱:[email protected]
第一届北京市广播影视春燕奖组委会
2025年6月8日
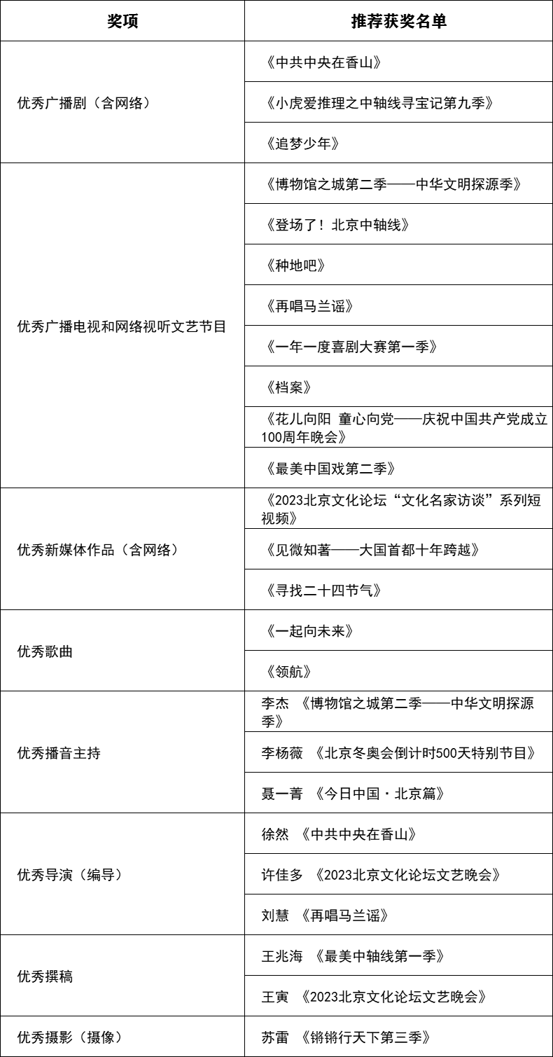
第一届北京市广播影视春燕奖拟推荐获奖名单
电影类

电视剧(含网络剧)类

广播电视和网络视听文艺节目类

纪录片(含电视和网络)类

05
动画片(含电视和网络)类

网络电影类

公益广告类

科技奖类

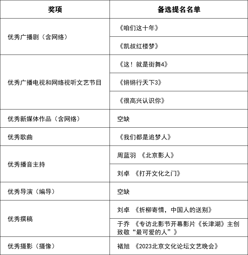
第一届北京市广播影视春燕奖备选提名名单
电影类

电视剧(含网络剧)类

广播电视和网络视听文艺节目类

纪录片(含电视和网络)类

动画片(含电视和网络)类

网络电影类

公益广告类

科技奖类

